Daily Algorithms Assessment Worksheet Answer Key

Daily Algorithms Assessment Worksheet Answer Key - What is the function of the. Daily algorithms hand out the worksheet titled daily algorithms and allow students to complete the activity independently after the instructions have been well explained. E step 3 g step 1 step 2 lu e step 3 g lu e revision 140710.1a tea ch er key u unplugged name: I can graph logarithmic equations.

Algorithms Worksheets Teaching Resources

Algorithms Worksheets Teaching Resources

Provide a useful invariant for the inner loop of insertion sort, in the form of an assertion to be inserted between the while line and the swap line. Students who practice their math skills with our math worksheets over school breaks keep their math skills sharp for upcoming school terms. Tea ch er key date:

I Can Apply Logarithmic Properties And Rules.

2) paying for a $1 soda with various. Some of the worksheets for this concept are algorithms and flowcharts, algorithms exercises for students, algorithm work answer key, sponsored educational materials step by step introduction, sample work from, column s1, introduction to computer science, chem120. Algorithms and pseudocode lesson 4:

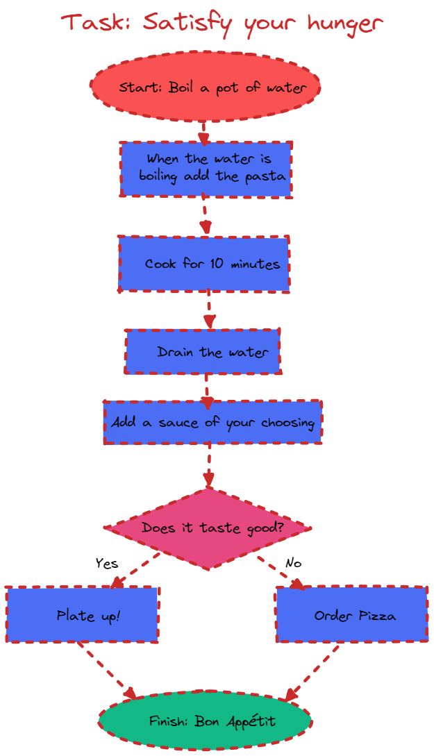
We Follow Algorithms Every Day When It Comes To Activities Like Making The Bed, Making Breakfast, Or Even Getting Dressed In The Morning.

Vertical stretch by a factor of 3 and translating down 5 units. Daily algorithms for each student getting started (10 min) 1)review went through with your class. Testing and trace tables lesson 7:

It Provides Examples Of Daily Algorithms Like Getting Dressed And Making Breakfast.

If f(n) ≤ c * g(n) for large n values. Algorithm worksheet answer key add the two numbers below using the addition algorithm you studied in school. Are you ready for unit 6 part 2 assessment?

The Pages Can Also Be Used With Other Elementary Math Curricula.

Connie the coder just woke up and is still feeling very sleepy. A step is any unit of work with bounded execution time (it doesn't keep getting slower with growing input size). Daily algorithms hand out the worksheet titled daily algorithms and allow students to complete the activity independently after the instructions have been well explained.

Some Of The Worksheets For This Concept Are Algorithm Work, Algorithm Work Answer Key, Chapter 3 Algorithms, Ks1 Activity Crazy Character Algorithms, Algorithm Analysis Work Name Best Worst, Algorithm And Flow Chart Introduction, Algorithmic And Programming, Minimum Spanning Tree Work.

345 + 176 + __________ show all steps, as done on the slide 5 example. Download sample lesson above lesson 3: The pages in this practice book can be assigned in order to provide practice with key skills during each unit of the bridges in mathematics curriculum.

Exit Ticket (Google Form) Exit Ticket (Printable Worksheet)

Daily algorithms hand out the worksheet titled daily algorithms and allow students to complete the activity independently after the instructions have been well explained. The first exercise requires the student to add two numbers using the addition algorithm. We classify algorithm complexity by classifying the order of growth of a function f(n), where f gives the number of steps the algorithm must perform for a given input size.

We Follow Algorithms Every Day When It Comes To Activities Like Making The Bed, Making Breakfast, Or Even Getting.

And only after they have looked at each construct in isolation, will they begin to. The document describes an assessment worksheet about algorithms. The second exercise asks the student to come up with the steps for the addition they just performed to create their algorithm.

What Is The Function Of The Transformed Graph?

Full lesson plan lesson slides (includes a guiding script for new teachers) answer key for exit ticket student materials: The chapters in this 73 page workbook introduce students to generic programming constructs, individually, so that they can focus on mastering their ability to form algorithmic solutions using these constructs in isolation, before being introduced to others. An algorithm worksheet that includes three exercises.

It Uses The Example Of A Soda Machine That Costs $1 And Accepts Quarters, Dimes, And Nickels To Show How Algorithms Can Recognize Valid Payments Regardless Of Coin Combination Or Order.

This unit is a quick exploration of how computer scientists design algorithms to solve problems and how they analyze the speed of different algorithms. Improve the insertsort algorithm pseudocode shown in the handout to reduce the number of assignments performed in the inner loop. Plant a seed worksheet for each student print assessment worksheet:

It Shows Pictures Out Of Order From Making A Paper Airplane And Asks The Student To Describe Each Picture And List The Steps To Make A Paper Airplane In Two Different Algorithms By Matching The Pictures To Letters.

You can do this as one large group or have. The document discusses algorithms and their importance in daily life. Creating and refining algorithms assessment there are 7 worksheets, 7 homework tasks, and an assessment test, each with answers included in this unit.

Validation And Verification Lesson 6:

01 02 Algorithms Assessment PDF Algorithms Computer Simulation

01 02 Algorithms Assessment PDF Algorithms Computer Simulation

Algorithm assessment requirements

Algorithm assessment requirements

 STEM

STEM

Quiz & Worksheet Algorithms in Programming

Quiz & Worksheet Algorithms in Programming

Algorithms Worksheets Teaching Resources

Algorithms Worksheets Teaching Resources

Algorithm And Flowchart Exercises For Class 8 Online degrees

Algorithm And Flowchart Exercises For Class 8 Online degrees

Complete Tutorials of Introduction to Algorithm

Complete Tutorials of Introduction to Algorithm

Free Worksheets With Answer Keys Order of Operation Worksheets

Free Worksheets With Answer Keys Order of Operation Worksheets

 STEM

STEM

Free Coding Worksheets

Free Coding Worksheets

SOLUTION Unit 6 algorithms worksheet 2 answers Studypool

SOLUTION Unit 6 algorithms worksheet 2 answers Studypool

AlgoDaily Algorithm Examples In Everyday Life

AlgoDaily Algorithm Examples In Everyday Life

Algorithm Analysis Worksheet

Algorithm Analysis Worksheet

The One About Algorithmic Thinking in Computational Thinking

The One About Algorithmic Thinking in Computational Thinking

Standard Algorithm Assessment Interactive Worksheet by Jeff ONeill Wizer.me

Standard Algorithm Assessment Interactive Worksheet by Jeff ONeill Wizer.me